Developer Guide
- Acknowledgements
- Setting up, getting started
- Design
- Implementation
- Documentation, logging, testing, configuration, dev-ops
- Appendix: Requirements
- Appendix: Instructions for manual testing
Acknowledgements
- {list here sources of all reused/adapted ideas, code, documentation, and third-party libraries – include links to the original source as well}
Setting up, getting started
Refer to the guide Setting up and getting started.
Design

.puml
files used to create diagrams are in this document docs/diagrams
folder. Refer to the PlantUML Tutorial at se-edu/guides to learn how to create and edit diagrams.
Architecture
The Architecture Diagram given above explains the high-level design of the App.
Given below is a quick overview of main components and how they interact with each other.
Main components of the architecture
Main
(consisting of classes Main
and MainApp
) is in charge of the app launch and shut down.
- At app launch, it initializes the other components in the correct sequence, and connects them up with each other.
- At shut down, it shuts down the other components and invokes cleanup methods where necessary.
The bulk of the app’s work is done by the following four components:
-
UI
: The UI of the App. -
Logic
: The command executor. -
Model
: Holds the data of the App in memory. -
Storage
: Reads data from, and writes data to, the hard disk.
Commons
represents a collection of classes used by multiple other components.
How the architecture components interact with each other
The Sequence Diagram below shows how the components interact with each other for the scenario where the user issues the command delete 1
.
Each of the four main components (also shown in the diagram above),
- defines its API in an
interface
with the same name as the Component. - implements its functionality using a concrete
{Component Name}Manager
class (which follows the corresponding APIinterface
mentioned in the previous point.
For example, the Logic
component defines its API in the Logic.java
interface and implements its functionality using the LogicManager.java
class which follows the Logic
interface. Other components interact with a given component through its interface rather than the concrete class (reason: to prevent outside component’s being coupled to the implementation of a component), as illustrated in the (partial) class diagram below.
The sections below give more details of each component.
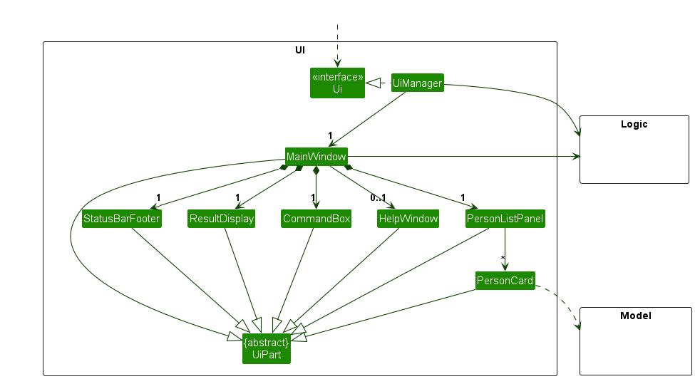
UI component
The API of this component is specified in Ui.java
The UI consists of a MainWindow
that is made up of parts e.g.CommandBox
, ResultDisplay
, TutorialListPanel
, StatusBarFooter
etc. All these, including the MainWindow
, inherit from the abstract UiPart
class which captures the commonalities between classes that represent parts of the visible GUI.
The UI
component uses the JavaFx UI framework. The layout of these UI parts are defined in matching .fxml
files that are in the src/main/resources/view
folder. For example, the layout of the MainWindow
is specified in MainWindow.fxml
The UI
component,
- executes user commands using the
Logic
component. - listens for changes to
Model
data so that the UI can be updated with the modified data. - keeps a reference to the
Logic
component, because theUI
relies on theLogic
to execute commands. - depends on some classes in the
Model
component, as it displaysTutorial
object residing in theModel
.
Logic component
API : Logic.java
Here’s a (partial) class diagram of the Logic
component:
The sequence diagram below illustrates the interactions within the Logic
component, taking execute("delete 1")
API call as an example.

DeleteCommandParser
should end at the destroy marker (X) but due to a limitation of PlantUML, the lifeline continues till the end of diagram.
How the Logic
component works:
- When
Logic
is called upon to execute a command, it is passed to anaddressbookParser
object which in turn creates a parser that matches the command (e.g.,DeleteCommandParser
) and uses it to parse the command. - This results in a
Command
object (more precisely, an object of one of its subclasses e.g.,DeleteCommand
) which is executed by theLogicManager
. - The command can communicate with the
Model
when it is executed (e.g. to delete a tutorial).
Note that although this is shown as a single step in the diagram above (for simplicity), in the code it can take several interactions (between the command object and theModel
) to achieve. - The result of the command execution is encapsulated as a
CommandResult
object which is returned back fromLogic
.
Here are the other classes in Logic
(omitted from the class diagram above) that are used for parsing a user command:
How the parsing works:
- When called upon to parse a user command, the
addressbookParser
class creates anXYZCommandParser
(XYZ
is a placeholder for the specific command name e.g.,AddCommandParser
) which uses the other classes shown above to parse the user command and create aXYZCommand
object (e.g.,AddCommand
) which theaddressbookParser
returns back as aCommand
object. - All
XYZCommandParser
classes (e.g.,AddCommandParser
,DeleteCommandParser
, …) inherit from theParser
interface so that they can be treated similarly where possible e.g, during testing.
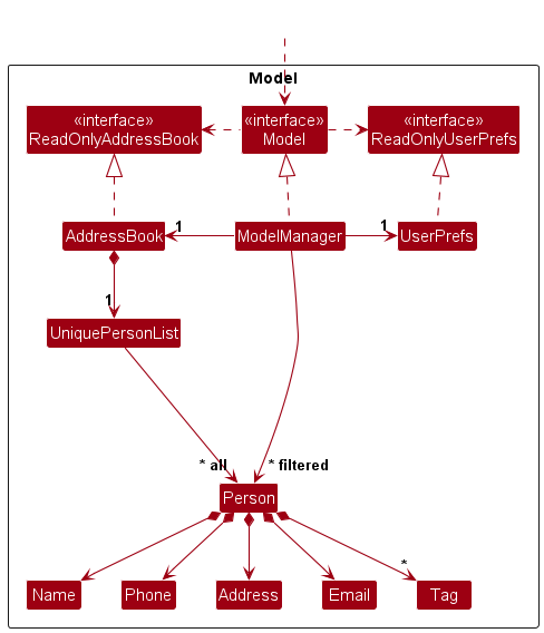
Model component
API : Model.java
The Model
component,
- stores the addressbook data i.e., all
Tutorial
objects (which are contained in aUniqueTutorialList
object). - stores the currently ‘selected’
Tutorial
objects (e.g., results of a search query) as a separate filtered list which is exposed to outsiders as an unmodifiableObservableList<Tutorial>
that can be ‘observed’ e.g. the UI can be bound to this list so that the UI automatically updates when the data in the list change. - stores a
UserPref
object that represents the user’s preferences. This is exposed to the outside as aReadOnlyUserPref
objects. - does not depend on any of the other three components (as the
Model
represents data entities of the domain, they should make sense on their own without depending on other components)

Tag
list in the addressbook
, which Tutorial
references. This allows addressbook
to only require one Tag
object per unique tag, instead of each Tutorial
needing their own Tag
objects.
Storage component
API : Storage.java
The Storage
component,
- can save both addressbook data and user preference data in JSON format, and read them back into corresponding objects.
- inherits from both
addressbookStorage
andUserPrefStorage
, which means it can be treated as either one (if only the functionality of only one is needed). - depends on some classes in the
Model
component (because theStorage
component’s job is to save/retrieve objects that belong to theModel
)
Common classes
Classes used by multiple components are in the seedu.tabs.commons
package.
Implementation
This section describes some noteworthy details on how certain features are implemented.
[Proposed] Undo/redo feature
Proposed Implementation
The proposed undo/redo mechanism is facilitated by Versionedaddressbook
. It extends addressbook
with an undo/redo history, stored internally as an tabsStateList
and currentStatePointer
. Additionally, it implements the following operations:
-
Versionedaddressbook#commit()
— Saves the current addressbook state in its history. -
Versionedaddressbook#undo()
— Restores the previous addressbook state from its history. -
Versionedaddressbook#redo()
— Restores a previously undone addressbook state from its history.
These operations are exposed in the Model
interface as Model#commitaddressbook()
, Model#undoaddressbook()
and Model#redoaddressbook()
respectively.
Given below is an example usage scenario and how the undo/redo mechanism behaves at each step.
Step 1. The user launches the application for the first time. The Versionedaddressbook
will be initialized with the initial addressbook state, and the currentStatePointer
pointing to that single addressbook state.
Step 2. The user executes delete 5
command to delete the 5th tutorial in the addressbook. The delete
command calls Model#commitaddressbook()
, causing the modified state of the addressbook after the delete 5
command executes to be saved in the tabsStateList
, and the currentStatePointer
is shifted to the newly inserted addressbook state.
Step 3. The user executes add n/David …
to add a new tutorial. The add
command also calls Model#commitaddressbook()
, causing another modified addressbook state to be saved into the tabsStateList
.

Model#commitaddressbook()
, so the addressbook state will not be saved into the tabsStateList
.
Step 4. The user now decides that adding the tutorial was a mistake, and decides to undo that action by executing the undo
command. The undo
command will call Model#undoaddressbook()
, which will shift the currentStatePointer
once to the left, pointing it to the previous addressbook state, and restores the addressbook to that state.

currentStatePointer
is at index 0, pointing to the initial addressbook state, then there are no previous addressbook states to restore. The undo
command uses Model#canUndoaddressbook()
to check if this is the case. If so, it will return an error to the user rather
than attempting to perform the undo.
The following sequence diagram shows how an undo operation goes through the Logic
component:

UndoCommand
should end at the destroy marker (X) but due to a limitation of PlantUML, the lifeline reaches the end of diagram.
Similarly, how an undo operation goes through the Model
component is shown below:
The redo
command does the opposite — it calls Model#redoaddressbook()
, which shifts the currentStatePointer
once to the right, pointing to the previously undone state, and restores the addressbook to that state.

currentStatePointer
is at index tabsStateList.size() - 1
, pointing to the latest addressbook state, then there are no undone addressbook states to restore. The redo
command uses Model#canRedoaddressbook()
to check if this is the case. If so, it will return an error to the user rather than attempting to perform the redo.
Step 5. The user then decides to execute the command list
. Commands that do not modify the addressbook, such as list
, will usually not call Model#commitaddressbook()
, Model#undoaddressbook()
or Model#redoaddressbook()
. Thus, the tabsStateList
remains unchanged.
Step 6. The user executes clear
, which calls Model#commitaddressbook()
. Since the currentStatePointer
is not pointing at the end of the tabsStateList
, all addressbook states after the currentStatePointer
will be purged. Reason: It no longer makes sense to redo the add n/David …
command. This is the behavior that most modern desktop applications follow.
The following activity diagram summarizes what happens when a user executes a new command:
Design considerations:
Aspect: How undo & redo executes:
-
Alternative 1 (current choice): Saves the entire addressbook.
- Pros: Easy to implement.
- Cons: May have performance issues in terms of memory usage.
-
Alternative 2: Individual command knows how to undo/redo by
itself.
- Pros: Will use less memory (e.g. for
delete
, just save the tutorial being deleted). - Cons: We must ensure that the implementation of each individual command are correct.
- Pros: Will use less memory (e.g. for
{more aspects and alternatives to be added}
[Proposed] Data archiving
{Explain here how the data archiving feature will be implemented}
Documentation, logging, testing, configuration, dev-ops
Appendix: Requirements
Product scope
Target user profile:
- University student tutors who need to manage a large number of student contacts and related information.
- Prefer desktop apps over mobile or web alternatives
- Comfortable with typing and prefer keyboard input
- May not be technical, but are willing to learn simple systems
- Appreciate clear, straightforward tools that reduce the effort needed to manage information.
Value proposition: provide teaching assistants with a way to manage their classes and their students within each class
User stories
Priorities: High (must have) - * * *
, Medium (nice to have) - * *
, Low (unlikely to have) - *
Priority | As a … | I want to … | So that I can… |
---|---|---|---|
* * * |
TA | add a student to a class | keep a record of students in my classes |
* * * |
TA | delete a student from a class | remove students who are no longer in the class |
* * * |
TA | view a list of students in a class | have an overview of my class roster |
* * * |
TA | add a class | keep a record of my classes |
* * * |
TA | delete a class | remove ununsed or obsolete classes. |
* * |
TA | add details for my classes | add important details about the classes (e.g. module name, time) |
* * |
TA | mark a student’s participation | track engagement for tutorials and discussions |
* * |
TA | unmark a student’s participation | undo marking a student’s participation in case of a mistake |
* * |
TA | edit a student’s details. | fix data entry mistakes without re-creating a new student |
* * |
TA | search for a student by name or ID | quickly locate their details without scrolling through the list |
* * |
TA | flag students who are underperforming | remember which students to follow up with |
* * |
TA | tag students via groups | organize students in a neat manner in the UI |
* * |
TA | filter students by group tags | view only students from a specific group |
* * |
New TA | view a help message | see what commands I can use to navigate the app |
* * |
New TA | see the correct format for commands after making a mistake | Use the commands correctly thereafter |
* * |
Busy TA | see a summary of the overall data | quickly glean any urgent information I might need |
* * |
Busy TA | see a summary of the data for a student | quickly check the progress and status of a student |
* |
TA | upload profile pictures of my students | identify students more easily and match their name to their face |
* |
TA | export student lists to a file | have an organised view of their progress (which is downloadable) |
* |
TA | import CSV to upload student data | easily upload student profiles |
* |
TA | archive past classes | keep my current workspace clean while still retaining old records for future reference |
Use cases
(For all use cases below, the System is the TAbs
and the Actor is the TA
, unless specified otherwise)
Use case: UC1 - Add a tutorial
MSS
- TA requests to add a new tutorial.
- TAbs creates the tutorial.
-
TAbs confirms the creation of the tutorial.
Use case ends.
Extensions
- 1a. Invalid or missing details are provided.
-
1a1. TAbs informs the TA of the invalid input.
Use case resumes from step 1.
-
- 2a. The tutorial already exists in the system.
-
2a1. TAbs informs the TA that the tutorial already exists.
Use case ends.
-
Use case: UC2 - Delete a tutorial
MSS
- TA requests to delete a specific tutorial from the list.
-
TAbs deletes the tutorial.
Use case ends.
Extensions
- 1a. There are no existing tutorials.
-
1a1. TAbs displays that there are no tutorials to be deleted.
Use case ends.
-
- 1b. TAbs detects that the tutorial does not exist.
- 1b1. TAbs informs the TA that the tutorial does not exist.
-
1b2. TAbs prompts the TA to delete another tutorial.
Use case resumes from step 1.
Use Case: UC3 - View all students in a tutorial
MSS
- TA requests to list all the students in a particular tutorial.
-
TAbs shows the list of students in the tutorial.
Use case ends.
Extensions
- 1a. TAbs detects that the tutorial does not exist.
- 1a1. TAbs informs the TA that the tutorial ID does not exist.
-
1a2. TA prompts the TA to view students in another tutorial.
Use case resumes from step 1.
- 1b. TAbs detects that the tutorial exists but has no students enrolled.
-
1b1. TAbs prompts the TA that there are no students in the tutorial.
Use case ends.
-
Use case: UC4 - Add a student to a tutorial
MSS
- TA requests to add a student to a tutorial.
- TAbs creates the new student entry in the specified tutorial.
-
TAbs confirms the addition of the student to the TA.
Use case ends.
Extensions
- 1a. Invalid or missing details are provided.
-
1a1. TAbs informs the TA of the invalid input.
Use case resumes from step 1.
-
- 2a. The student already exists in the tutorial.
-
2a1. TAbs informs the TA that the student is already in the tutorial.
Use case ends.
-
Use case: UC5 - Delete a student from a tutorial
MSS
- TA requests to delete a student from a tutorial.
- TAbs removes the student from the specified tutorial.
- TAbs confirms deletion of the student to the TA.
-
TAbs displays the updated list of students from the tutorial.
Use case ends.
Extensions
- 1a. The student list for the tutorial is empty.
-
1a1. TAbs informs the TA that there are no students to be deleted.
Use case ends.
-
- 1b. Invalid or missing details are provided.
-
1b1. TAbs informs the TA of the invalid input.
Use case resumes from step 1.
-
Non-Functional Requirements
- Commands execute within 300ms (≤5000 students).
- Handles up to 100 classes and 5000 students.
- Runs on Windows, macOS, Linux with Java 17+.
- A user with above average typing speed for regular English text (i.e. not code, not system admin commands) should be able to accomplish most of the tasks faster using commands than using the mouse.
Glossary
- Mainstream OS: Windows, Linux, Unix, MacOS
- Matriculation number: The unique identification number of each student (e.g., A1938293R)
- Tutorial: Each tutorial is part of a module, which is specified by a module code (e.g., CS1231S) and a timeslot (e.g., Wednesdays 2pm to 4pm). Students can be marked as being present for each tutorial.
Appendix: Instructions for manual testing
Given below are instructions to test the app manually.

Launch and shutdown
-
Initial launch
-
Download the jar file and copy into an empty folder
-
Double-click the jar file Expected: Shows the GUI with a set of sample contacts. The window size may not be optimum.
-
-
Saving window preferences
-
Resize the window to an optimum size. Move the window to a different location. Close the window.
-
Re-launch the app by double-clicking the jar file.
Expected: The most recent window size and location is retained.
-
-
{ more test cases … }
Deleting a tutorial
-
Deleting a tutorial while all tutorials are being shown
-
Prerequisites: List all tutorials using the
list
command. Multiple tutorials in the list. -
Test case:
delete 1
Expected: First contact is deleted from the list. Details of the deleted contact shown in the status message. Timestamp in the status bar is updated. -
Test case:
delete 0
Expected: No tutorial is deleted. Error details shown in the status message. Status bar remains the same. -
Other incorrect delete commands to try:
delete
,delete x
,...
(where x is larger than the list size)
Expected: Similar to previous.
-
-
{ more test cases … }
Saving data
-
Dealing with missing/corrupted data files
- {explain how to simulate a missing/corrupted file, and the expected behavior}
-
{ more test cases … }